精益生產,作為當下離散行業廣泛運用的管理模式,是許多企業追求零庫存、快速應對市場的變化、企業內外環境的和諧統一、人本主義的強兵利器。華正新材在幾年前就戰略性的將全面優化運營流程、實施精益生產提到了改革和完善計劃中。圍繞于既定戰略目標與經營計劃,華正新材的持續高效運營支撐了公司的高速發展。

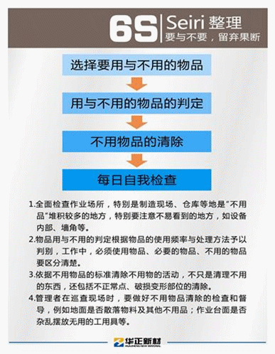
日前,華正新材安全管理師魯國良為生產工人開展培訓以強化精益生產在企業日常運營中的效用。此次培訓共分四場,受眾涵蓋了生產車間內每一道程序上的生產工人。培訓內容包括6S管理方法、PDCA管理模式、5W1H分析法和倉儲管理4大模塊。

魯工在培訓中重點強調了6S管理方法中的Safety——安全。華正新材將人放在企業組成中非常重要的位置,強調人才是實現企業可持續發展的核心力量。公司關注員工生產內外的所有安全,在生產外重視員工的上下班安全、身心健康,積極組織類似于籃球賽、馬拉松等的活動強健員工體魄;生產內對所有生產過程進行標準化,要求及幫助員工嚴格按SOP和崗位安全須知卡操作,確保人身安全。一線工人是公司財富的直接創造者,通過培訓來培養員工的團隊意識,培養流水線模式的熟悉操作,幫助員工克服畏難情緒,樹立信心、品質觀念以及設備保養觀念,是華正新材一直以來對精益生產的更深入理解和執行。公司本著以人為本的處事原則及文化內涵,一直為員工、股東、所在社區等多方在創造價值。

華正新材將精益生產作為一種理念和文化,幫助企業工人在生產過程中尋找、糾正并解決疑難問題。通過精益生產綜合大量生產與單件生產方式的優點,力求在大量生產中實現多品種和高質量產品的低成本生產,有效降低企業的庫存,大大提升企業庫存周轉率,降低運營成本。

努力實現精益生產只是華正新材依據發展戰略,推行經營計劃,實現經營目標中的一部分,在成為新材料應用領域總體解決方案提供商的途中,華正新材能夠做到更多。